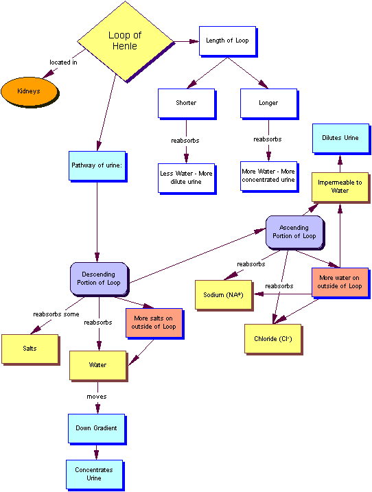
Loop of Henle
This diagram created using Inspiration® by Inspiration Software, Inc.
How to use concept maps.

Print the PDF version of this page.